IMPORTANT! Please read this section before you begin installing your Automatic Tool Changer (ATC).
-
Install the Power Drawbar on your machine before installing the ATC. If you have a Power Drawbar button, don't install it: the button's functionality is replaced by the ATC.
-
PathPilot You must update your controller to the latest version of PathPilot before installing and operating the ATC. If you don't, there's a risk that the ATC could become inoperable. Follow the instructions detailed in " Before You Begin".
Purpose
This document gives instructions on installing and using an Automatic Tool Changer (ATC) for PCNC 440.
Product Information
Product: Automatic Tool Changer (ATC) for PCNC 440 (PN 35900)
The Automatic Tool Changer (ATC) holds up to eight tools in a single tray. If your program requires more tools, the ATC changes tools automatically for all tools assigned to the tray, and pauses for a manual tool change for all tools not assigned to the tray.
Quantity |
Description |
2 |
Adjustable Standoff Assembly (PN 35833) |
1 |
ATC Assembly |
1 |
Fixed Standoff Assembly (PN 35832) |
1 |
|
10 |
Plastic Screw (PN 32173) |
1 |
Tilt Standoff Assembly (PN 35911) |
NOTE: If any items are missing, we can help. Create a support ticket with Tormach Technical Support at tormach.com/how-to-submit-a-support-ticket for guidance on how to proceed.
Required Tools
This procedure requires the following tools. Collect them before you begin.
Required Tools for Installation
-
8 in. dowel for Tormach Tooling System (TTS) tool holder
NOTE: The dowel cannot be longer than 8 in. -
1-1/2 in. adjustable wrench
-
Metric hex wrench set
-
Phillips screwdriver
-
PCNC 440 Power Drawbar Kit (PN 35927)
NOTE: You must install the PCNC 440 Power Drawbar on your machine before installing the PCNC 440 Automatic Tool Changer (ATC). Do not install the power drawbar button — tool changes can be made on the ATC. -
Small, flat-head screwdriver
-
Snips
-
Socket wrench and a 13 mm socket
-
Tormach Tooling System (TTS) tool holder
Required Tools for Verification
-
1-2-3 block
-
Machinist's square, between 6 in. and 9 in. (152 mm and 229 mm)
-
Straight rod (for Tormach Tooling System (TTS) tool holder), 8 in. (203 mm)
-
Tormach Tooling System (TTS) tool holder (for alignment rod)
Air Requirements
You must verify that the site conforms to the following air supply requirements.
-
Air Pressure 90-120 psi (620-825 kPa)
If the air supply is more than 120 psi (825 kPa), you must use a regulator. -
Air Volume For successive, back-to-back tool changes, at least 2 cfm at 90 psi is required.
Exact air volume depends on the frequency of tool changes. -
Dry Air We recommend using a compressed air dryer, desiccator, or filter between the air compressor and the machine.
-
Lubricated Air You must lubricate the air with air tool oil.
Use the FRL Filter-Regulator-Lubricator (PN 38829) (included with the power drawbar kit) for this purpose.
Before You Begin
-
If there's a tool holder in the spindle, remove it.
-
Remove any accessories or fixtures from the machine table.
-
Center the machine table: from the PathPilot interface, in the MDI Line DRO field, type G20 G53 G1 X5 Y-3.125 Z0 F20. Then select the Enter key.
IMPORTANT! You must update your controller to the latest version of PathPilot before installing and operating the Automatic Tool Changer. If you don't, there's a risk that the ATC could become inoperable.
-
Update your controller: From the Status tab, select Update. Then, follow the on-screen instructions. Once the controller is updated to the latest version of PathPilot, go to Step 5.
WARNING! Electrical Shock Hazard: You must power off the machine before making any electrical connections. If you don't, there's a risk of electrocution or shock.
-
Power off the machine and the PathPilot controller.
-
Push in the machine's red Emergency Stop button, which removes power to motion control.
-
From the PathPilot interface, select Exit.
-
Turn the Main Disconnect switch to OFF on the side of the electrical cabinet.
-
Setup
-
Remove 10 socket head cap screws from the electrical cabinet with a 3 mm hex wrench, then set aside the screws and electrical cabinet cover.

-
Remove eight button head cap screws from the Z-column with a 3 mm hex wrench, then set aside the screws and the Z-column cover.
-
Remove four set screws from the side of the Z-column with a 4 mm hex wrench, then discard the screws.

Disassemble Accessories
Before installing the Automatic Tool Changer (ATC), you must relocate, disassemble, or partially disassemble any of the following items, if you have them.
If you don't have any of these accessories, skip this section and go to " Mount the Automatic Tool Changer (ATC).”
-
Coolant Hose If your machine has a coolant hose installed on the side of the spindle head, you must relocate it. Go to " Disassemble the Coolant Hose".
-
Enclosure If your machine has an enclosure, you must partially disassemble it. Go to " Disassemble the Enclosure".
-
Power Drawbar Button If your machine has a Power Drawbar button installed on the left side of the spindle head, you must disassemble it. Go to " Disassemble the Button".
Disassemble the Coolant Hose
Use the provided kit to disassemble and relocate the coolant hose.
To disassemble the coolant hose:
-
Find and read the machine serial number. Depending on your specific machine, do one of the following:
-
Serial Number 80075 and Below Go to Step 2.
-
Serial Number 80076 and Above Go to Step 4.
-
Use the relocation bracket as a template: put it behind the spindle, flush with the right edge of the spindle head, mark the location of its holes with a marker.

-
Drill and tap a hole for a 6 mm screw in the locations that you marked in Step 2.
-
Remove the coolant hose mount bracket and, if already installed, the 1/4-in. coolant hose from the side of the spindle head. Set both aside.

-
Attach the coolant hose mount bracket to the relocation bracket with the two screws from the coolant hose mount bracket.
-
Attach the relocation bracket below the spindle head.
Disassemble the Enclosure
-
Remove the nine 10-32 × 3/8 in. Phillips screws from the left rear panel with a Phillips screwdriver, then set aside the screws and the left rear panel.

-
Loosen the nine 10-32 × 3/8 in. Phillips screws on the top panel's three window retainers with a Phillips screwdriver.
-
Move the top window out of the window retainers, and then set it aside.
Disassemble the Power Drawbar Button
-
Disconnect the shop air supply from the machine.
-
Disconnect all air lines from the Power Drawbar button.
-
Remove one M6 × 12 mm socket head cap screw that secures the Power Drawbar button assembly's bracket to the spindle motor cover, and then set aside the M6 × 12 mm socket head cap screw.

-
Remove the Power Drawbar button from the spindle head.
-
Replace the M6 × 12 mm socket head cap screw on the spindle motor cover.
Mount the Automatic Tool Changer (ATC)
-
Identify the four provided standoffs that are used to mount the ATC to the Z-column:
-
One fixed standoff, which uses a thread locker to hold the nut in place
-
One tilt standoff
-
Two adjustable standoffs
-
Remove the flange nuts and the washers from the standoffs, and then set them aside.
-
Arrange the four standoffs next to each other as shown in the following image.

-
Loosen or tighten the nut on the two adjustable standoffs until they're the same length as the fixed standoff.
-
Install the four standoffs on the Z-column as shown in the following image.

-
Securely tighten the standoffs on the Z-column with a 1-1/2 in. adjustable wrench.
-
Remove four M4 × 6 mm screws that secure the access plate to the ATC motor enclosure with a 2.5 mm hex wrench, and then set aside the screws and the access plate.

-
Hold the oil line above the four standoffs, and then put all ATC wires through the Z-column’s access slot.
CAUTION! Team Lift Required: You must have the aid of more than one person to lift and move the object. The object is heavy, and lifting it by yourself can cause serious injury.
-
While continuing to hold the oil line above the standoffs, lift the ATC, and then temporarily rest it on the standoffs as shown in the following image.

-
Release the oil line.
-
Secure the bracket by reinstalling the washers and flange nuts that you removed in Step 2 with a 13 mm socket.
-
Identify the two pre-installed bolts on the end of the ATC's linear rail. Remove them and set them aside.

-
Identify the air cylinder that's included in this kit. Insert it into the slot on the linear rails as shown in the following image.

-
Secure the air cylinder to the ATC with the bolts that you set aside in Step 12 and an 8 mm hex wrench.
-
Make the air line connections as follows:
-
Connect the short air line from the left port of the lower solenoid valve to the fitting on the air cylinder that's closest to the spindle.
-
Connect the long air line from the right port of the lower solenoid valve to the fitting on the air cylinder that's furthest from the spindle.
-

Make Air Connections
-
Manually move the tool tray toward the spindle.
-
Identify the top and bottom solenoids on the left side of the motor enclosure.

-
Push in the screw on the bottom solenoid with a small, flat-blade screwdriver, and then turn it clockwise.
The screw locks in place to hold the ATC in the tray load position. -
From the power drawbar cylinder, identify two 5/32 in. plastic tubes.
WARNING! Crush Hazard: If the ATC isn't completely retracted, it could move once the air is reconnected. When you reconnect the air, you must keep your hands away from the ATC.
-
Connect the loose ends of the 5/32 in. plastic tubes in the following order:
-
Connect the Retract airline (from to the bottom push-to-connect elbow on the power drawbar cylinder) to the left push-to-connect elbow on the ATC's top solenoid.
-
Connect the Advance airline (from the T-connector on the power drawbar cylinder) to the right push-to-connect elbow on the ATC's top solenoid.
-
Connect the air supply line from the FRL to the air in port in the ATC main assembly, as shown in the following image.
-

Depending on your air supply accessories, do one of the following:
-
(Optional) FRL Filter-Regulator-Lubricator Go to " (Optional) Install the FRL Filter-Regulator-Lubricator".
-
No FRL Power on the air compressor, and then go to " Level the Automatic Tool Changer (ATC)".
(Optional) Install the FRL Filter-Regulator-Lubricator
The FRL Filter-Regulator-Lubricator (PN 38829) is an optional accessory for the Automatic Tool Changer (ATC) that lubricates the air with air tool oil. For information on installation and use, see the documentation that ships with the FRL Filter-Regulator-Lubricator.
Level the Automatic Tool Changer (ATC)
This section gives instructions to roughly level the ATC on the machine by using a long, straight rod. More adjustments are made later in the installation procedure.
NOTICE! After the initial installation, you must level the ATC. If you don't, there's a risk of machine damage.
Complete the following steps in the order listed:
Prepare the Machine
-
Push the tool tray toward the spindle.

-
Verify that the linear bearing on the ATC is flush with the ATC main assembly.

-
Find a straight rod between 8 in. and 12 in. (203 mm and 305 mm) long. Verify that it's straight: roll it on a known flat surface (like a granite surface plate).
NOTE: You'll use the rod to verify that the ATC is correctly installed on the mill, so it must be straight.
-
Put the alignment rod into a tool holder.
-
Put the tool holder into the fork so that the groove in the tool holder slides into the fork. Don't rest the tool holder on top of the fork.

-
Put a machinist's square on the machine table.
Examine Perpendicularity in the Y Direction
-
Verify that the rod is perpendicular to the machine table in the Y direction: compare the rod's position to the vertical edge of the machinist's square.
-
If the rod is perpendicular to the vertical edge of the machinist's square, go to " Examine Perpendicularity in the X Direction".
-
If the rod must be adjusted, go to Step 2.
-
-
Loosen the flange nuts on the standoffs.
-
Turn the tilt standoff with an adjustable wrench, and slowly pivot the ATC until the rod is perpendicular to the vertical edge of the machinist's square.

-
Tighten the flange nuts with a 13 mm socket.
-
Reexamine the alignment of the ATC in the Y direction. If the rod isn't perpendicular to the vertical edge of the machinist's square, repeat Steps 2 through 5.
Examine Perpendicularity in the X Direction
-
Verify that the rod is perpendicular to the machine table in the X direction: compare the rod's position to the vertical edge of the machinist's square.
-
If the rod is perpendicular to the vertical edge of the machinist's square, go to " Examine the Alignment of the Carousel Door Opening".
-
If the rod must be adjusted, go to Step 2.
-
-
Loosen the two socket head cap screws on the linear rails.

-
Slowly pivot the linear rails up or down until the rod is perpendicular to the vertical edge of the machinist's square.
-
Tighten the socket head cap screws.
-
Reexamine the alignment of the ATC in the X direction. If the rod isn't perpendicular to the vertical edge of the machinist's square, repeat Steps 2 through 5.
Examine the Alignment of the Carousel Door Opening
-
Remove the tool holder from the fork, and set it aside.
NOTE: You'll need this tool later in the installation procedure to make further alignments. -
Power on the machine and the PathPilot controller.
-
Turn the Main Disconnect switch to ON on the side of the electrical cabinet.
-
Twist out the machine's red Emergency Stop button, which enables movement to the machine axes and the spindle.
-
Press the Reset button.
-
Bring the machine out of reset and reference it.
-
-
Verify that the ATC is all the way forward (toward the spindle), and then slowly move the Z-axis down (-Z) to examine the clearance of the carousel door opening.
-
Verify that the carousel door opening is approximately equal to the front back and left of the spindle mounting flange:
-
If the carousel door opening is approximately equal, go to Step 8.
-

b. If the carousel door opening must be adjusted, go to Step 5.
-
Loosen the four socket head cap screws that secure the ATC main assembly to the mounting bracket with a 6 mm hex wrench.

-
Adjust the carousel door opening as required:
-
If the Carousel Door Opening is Contacting the Front Pivot the ATC around the locating pin on the bottom of the mounting bracket toward the front of the machine (closer to you).
-
If the Carousel Door Opening is Contacting the Back Pivot the ATC around the locating pin on the bottom of the mounting bracket toward the back of the machine (closer to the machine column).
-
If the Carousel Door Opening is Contacting the Left Loosen the four flange nuts that attach the mounting bracket to the column to move the bracket forward or backward.
NOTE: Moving the ATC mounting bracket could change the position of the tilt standoff (on the Z-column). If you move it, you must verify that the ATC is still correctly installed; go to "Examine Perpendicularity in the Y Direction".
Repeat this step as needed.
-
-
Tighten the socket head cap screws and the flange nuts (if you loosened them in Step 5).
-
Move the tool tray to its retracted position.
-
Center the machine table: from the PathPilot interface, in the MDI Line DRO field, type G20 G53 G1 X5 Y-3.125 Z0 F20. Then select the Enter key.
-
Power off the machine and the PathPilot controller.
-
Push in the machine's red Emergency Stop button, which removes power to motion control.
-
From the PathPilot interface, select Exit.
-
Turn the Main Disconnect switch to OFF on the side of the electrical cabinet.
-
Make Electrical Connections
-
Put wire V+ and V- (red and black power wires) through the Z-column toward the power supply.
-
Make the following power connections on the power supply with a Phillips screwdriver:
-
Connect wire V+ (red) to V+
-
Connect wire V- (black) to V-
-
-
Put wire VFD-1 and VFD-8 (yellow and white spindle wires) through the access hole in the bottom of the Z-column toward the electrical cabinet.
-
Remove the left-hand, bottom, and middle wire trough covers from the electrical cabinet.
-
Put wire VFD-1 and VFD-8 (yellow and white spindle wires) through the wire troughs together toward the variable frequency drive (VFD).
-
Make the following spindle connections on the VFD with a small, flat-head screwdriver:
-
Connect wire VFD-1 (yellow) to pin 1 of the upper connector (+5v)
-
Connect wire VFD-8 (white) to pin 2 of the lower connector (HA)
-
NOTE: Both pins already have wires connected, so you'll need to piggyback VFD-1 and VFD-8 onto an already populated connector.
-
Replace the wire trough covers inside the electrical cabinet.
-
Put the electrical cabinet cover back on the electrical cabinet with the 10 socket head cap screws set aside in " Prepare the Machine".
-
Route the USB cable toward the rear of the machine.
-
Put the USB cable in the access hole in the rear of the stand toward the controller.
-
Put the USB cable into an open USB port on the PathPilot controller.
IMPORTANT! Do not connect the ATC USB cable to a USB hub. Make the connection directly to the PathPilot controller itself. If you don't have any free USB ports on the controller, connect a different accessory to a USB hub.
-
Put the Z-column cover back on the rear of the machine with the eight button head cap screws set aside in " Prepare the Machine"
-
Put the ATC motor enclosure's access plate back with the four M4 × 6 mm screws set aside in " Mount the ATC" .
Verify the Installation
Power on the machine and the PathPilot controller.
-
Turn the Main Disconnect switch to ON on the side of the electrical cabinet.
-
Twist out the machine's red Emergency Stop button, which enables movement to the machine axes and the spindle.
-
Press the Reset button.
-
Bring the machine out of reset and reference it.
IMPORTANT! You must update your controller to the latest version of PathPilot before operating the Automatic Tool Changer. If you don't, there's a risk that the ATC could become inoperable.
-
If you have not yet done so, you must make sure that the PathPilot controller is updated to the latest version of PathPilot: From the Status tab, select Update. Then, follow the on-screen instructions.
-
From the PathPilot interface, on the Settings tab, select the ATC radio button.

The ATC tab appears in the PathPilot interface.
NOTE: If prompted, you may need to update the firmware for the ATC. Follow the on-screen instructions.
-
Load a tool into the spindle:
-
Push and hold the collet open button on the side of the ATC.
-

The collet opens.
b. Load a tool into the spindle.
c. Release the button.
The collet closes.
-
From the PathPilot interface, on the Main tab, in the RPM DRO field, type 1000. Then select the Enter key.
-
Select FWD.
The spindle starts. -
From the Status tab, make sure that the VFD Running green light comes on.

-
Select Stop.
The spindle stops. -
If the VFD Running light didn't come on in Step 7:
-
Use the button on the ATC to remove the tool from the spindle.
-
Power off the machine and the PathPilot controller.
-
Push in the machine's red Emergency Stop button, which removes power to motion control.
-
From the PathPilot interface, select Exit.
-
Turn the Main Disconnect switch to OFF on the side of the electrical cabinet.
-
-
Examine the wire connections on the VFD. Make sure that both wires are properly connected, and then repeat the steps in this section.
-
-
Use the button on the ATC to unload the tool from the spindle.
Make Final Alignments to the Automatic Tool Changer (ATC)
Complete the following steps in the order listed:
Align the Tool Tray and Slots
-
Make sure there is no tool in the spindle.
-
From the PathPilot interface, on the ATC tab, select Ref Tool Tray.

The tool tray spins.
NOTE: You are only required to reference the tool tray once — unlike the mill axes’ referencing procedure.
-
Select Go to Tray Load Position.

-
When prompted, select OK.
The tool tray moves forward. -
Make sure the spindle is centered over the ATC’s fork.

Adjust the Tool Tray Load Position
-
If the spindle is not centered over the fork in the X direction, you must manually adjust the position of the ATC assembly on the linear rails.
-
From the ATC’s linear rail, loosen the jam nut.

-
Slide the coupler to bring the ATC assembly closer to the spindle head or further away from the spindle head.
-
After the ATC’s carousel door opening is positioned correctly with the spindle, re-tighten the jam nut.
Adjust the Tilt of the ATC
-
Insert a dowel — no more than 8 inches long — into a TTS tool holder.
-
Insert the tool holder into the fork. Make sure the groove in the tool holder slides along the shoulder on the fork.

NOTE: Do not rest the tool holder on top of the fork.
-
From the PathPilot interface, on the ATC tab, type 1 in the Tool Number DRO field.

-
Select Insert.
The tool number entered appears on the diagram of the ATC’S carousel. -
Place a 1-2-3 block on the machine table. Make sure the dowel is parallel with the 1-2-3 block in both the Y and X direction.

-
If the dowel is not parallel, do one of the following:
a. From the ATC’s linear rail, loosen two 5 mm socket head cap screws and slowly pivot the ATC assembly until the dowel is parallel with the 1-2-3 block; re-tighten 5 mm socket head cap screws. Then, re-check the alignment of the dowel in both the Y and X direction.

b. From the tilt standoff, use an adjustable wrench to turn the nut and slowly pivot the ATC assembly until the dowel is parallel with the 1-2-3 block. Then, re-check the alignment of dowel in both the Y and X direction.

-
Repeat Step 6 until the dowel is parallel with the 1-2-3 block.
-
Remove the 1-2-3 block from the machine table.
Adjust the Tool Tray Rotation
-
From the PathPilot interface, slowly jog the Z-axis down to bring the spindle nose toward the tool in the ATC’s tool tray.
-
Make sure the tool’s shank is in line with the collet in the spindle.
-
Examine the alignment of the spindle’s centerline to the tool slot’s centerline. Determine if the tray must move clockwise or counterclockwise.

-
From the PathPilot interface, in the ATC tab, do one of the following:
-
Select -- to step the tool tray counterclockwise.
-
Select ++ to step the tool tray clockwise.
-

Operation
NOTE: You must always have a tool holder in the collet while the machine is not in use. Retracting the Power Drawbar to the clamped position with no tool holder in the collet will eventually fatigue the collet, and may shorten its service life. For more information, refer to the Power Drawbar documentation.
Read the following sections to understand how to operate the ATC:
Assign Tool Numbers
Use any tool number, from 1-1000, to assign a position in the tool tray.
Automatically Load a Tool into the Tool Tray
-
Load a tool into the spindle.
-
From the PathPilot interface, on the ATC tab, type the tool number in the Tool DRO field. Then select the Enter key.
-
Select Store Current Tool.

-
The tool is assigned to the nearest open slot. The ATC fetches the tool from the spindle and stores the tool in the tray. When stored, the tool number displays on the tray image in the center of the screen.
-
Click Retract.

The tray returns to the machining position.
Automatically Unload a Tool From the Tool Tray
NOTE: Typing a new tool number in the Tool DRO field doesn't remove the tool from its tray assignment.
-
From the PathPilot interface, on the ATC tab, type the tool number in the Remove DRO field. Then select the Enter key.

-
Select Remove.
The ATC fetches the tool from the tray. -
Unload the tool from the spindle.
-
From the ATC tab, select ATC FWD or ATC REV.

The tray moves to the next location and fetches another tool.
-
Select Retract.
The tray returns to the machining position.
Load a Tool into the Spindle
Load a tool into the spindle:
-
Push and hold the collet open button on the side of the ATC.

The collet opens.
-
Load a tool into the spindle.
-
Release the button.
The collet closes.
Manually Load a Tool Into the Tool Tray
-
From the PathPilot interface, on the ATC tab, select Go To Tray Load Position.

The spindle head moves up and the ATC moves into the door open position.
-
Load a tool into an open fork on the tray.
-
From the ATC tab, type the tool number into the Insert DRO field. Then select the Enter key.
-
Select Insert.
The tool is assigned to the exposed tray slot. -
Select Tray FWD or Tray REV.
The tray moves to the next slot location. -
Select Retract.
The tray returns to the machining position.
Manually Unload a Tool From the Tool Tray
-
From the PathPilot interface, on the ATC tab, in the Insert DRO field, type the tool number. Then select the Enter key.
-
Select Go To Tray Load Position.
The spindle head moves up and the ATC moves into the door open position. -
Select Delete.

The tool is unassigned from the tray and the tray moves to that tool.
-
Select Tray FWD or Tray REV.
The tray moves to the next slot location. -
Select Retract.
The tray returns to the machining position.
Retrieve a Tool From the Tool Tray
-
Depending on your workflow, do one of the following from the PathPilot interface:
-
Type the command directly into the MDI Line DRO field using the following format: T[TOOL NUMBER] M06
For example, T1 M06
-
-
Type the tool number in the Tool DRO field. Then select the Enter key.
Set the Tool Change Height
-
From the PathPilot interface, slowly jog the Z-axis down (-Z) over the tool. Stop jogging when the spindle nose just makes contact with the shoulder of the tool holder.
-
On the ATC tab, select Set TC POS.

The tool change position is set.
Switch to Manual Tool Changes
From the PathPilot interface, on the Settings tab, select the Manual Tool Change radio button.
The Automatic Tool Changer (ATC) is prevented from making tool changes.
Troubleshooting
If you're having issues with the ATC, read the following sections:
Lubricate the Linear Rails
The linear rails are self-lubricating, so you don't need to lubricate them. If, after initial installation, you hear chatter from the linear rails, apply a thin layer of way oil to the linear rails.
Replace the Plastic Screws on a Fork
The plastic screws that hold the fork to the tool tray are designed to fail under greater-than-normal loads: when a tool crashes, the plastic screws snap to prevent damage to the Automatic Tool Changer (ATC). If the plastic screws that hold the fork to the tool tray break, you can replace them.
To replace the plastic screws on a fork:
-
Remove the broken screws from the fork.
-
Secure the fork to the tool tray with two of the included plastic screws. Make sure that the groove on the fork faces the machine table.
NOTICE! Don't use metal screws to replace broken screws on an ATC fork. If you do, it could cause machine damage.
You must adjust the tool tray rotation again: go to Adjust the Tool Tray Load Position.
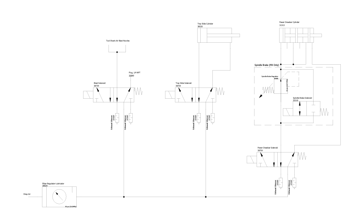
Schematics
Automatic Tool Changer (ATC) Pneumatics

Diagrams and Parts Lists
Carousel Assembly Exploded View

Carousel Assembly Parts List
ID |
Description |
1 |
8-Tool Cowling (PN 35834) |
2 |
M6 × 4 mm Phillips (PN 35909) |
3 |
8 mm Nylon Standoff (PN 35837) |
4 |
Blaster Tee Mount (PN 35838) |
5 |
5-32 Air Blast Hose (PN 35918) |
6 |
5-32 Tee (PN 35839) |
7 |
M4 × 12 mm Pan (PN 35842) |
8 |
Blaster Guide (PN 35841) |
9 |
M4 Hex Nut (PN 35889) |
10 |
Tray Arm Pin – Front (PN 32133) |
11 |
Lever Arm Bearing (PN 35919) |
12 |
12.5 mm C-Clip (PN 35844) |
13 |
8-Tool Chip Door (PN 35845) |
14 |
Chip Door Wave Spring (PN 35843) |
15 |
Door Flange Bearing (PN 35835) |
16 |
Chip Door Lever (PN 35910) |
17 |
Lever Arm Thrust Bearing (PN 35920) |
18 |
Tray Arm Pin – Rear (PN 32132) |
19 |
Tool Tray Platter (PN 35862) |
20 |
Universal Tool Fork (PN 38497) |
21 |
M6 × 16 mm Nylon Hex Bolt (PN 32173) |
22 |
M5 × 12 mm Pan Head (PN 35856) |
Motor and Actuator Exploded View

Motor and Actuator Parts List
ID |
Description |
1 |
NEMA 23 Gear Head Motor (PN 35847) |
2 |
Motor Spacer (PN 35848) |
3 |
Hall Effect Sensor Module (PN 35899) |
4 |
3-Pin Molex Connector (PN 35904) |
5 |
1-8 Magnet (PN 35851) |
6 |
Gear Motor Thrust Bearing (PN 35852) |
7 |
Hub Bearing Housing (PN 35853) |
8 |
M4 × 50 mm Pan Head Screw (PN 35857) |
9 |
M4 × 12 mm Pan Head Screw (PN 35842) |
10 |
M5 × 8 mm Low-Profile Socket Head Cap Screw (PN 35836) |
11 |
16 mm Rail (PN 35858) |
12 |
16 mm Shuttle (PN 35859) |
13 |
Cylinder Mounting Plate (PN 35860) |
14 |
Magnetized Shuttle (PN 35881) |
15 |
M10 × 10 mm Socket Head Cap Screw (PN 35861) |
16 |
5-32 × 1-8 NPT Male Connector (PN 35863) |
17 |
Air Cylinder Rod Coupling (PN 35864) |
18 |
M8 × 25 mm Socket Head Cap Screw (PN 35865) |
19 |
5-32 × 1-8 NPT Elbow (PN 35905) |
20 |
Motor Chassis Slide Plate (PN 35868) |
21 |
Motor Housing (PN 35869) |
22 |
5-32 Grommet (PN 35855) |
23 |
Motor Housing Cover (PN 35873) |
24 |
M4 × 6 mm Pan Head Screw (PN 35871) |
25 |
Flex Cable Retainer – 1/4 NPT (PN 32139) |
26 |
Waterproof Button (PN 35870) |
27 |
M8 × 18 mm Flat-Head Cap Screw (PN 35872) |
28 |
M6 Washer (PN 35874) |
29 |
M8 × 12 mm Low-Head Socket Head Cap Screw (PN 35875) |
30 |
M6 × 18 mm Socket Head Cap Screw (PN 35876) |
31 |
M4 × 18 mm Flat-Head (PN 35877) |
32 |
Air Cylinder (PN 35849) |
33 |
1-4 magnet (PN 35854) |
34 |
Taper Lock Hub (PN 35850) |
Mount and Control Exploded View

Mount and Control Parts List
ID |
Description |
1 |
Mounting Box (PN 35879) |
2 |
Back Plate (PN 35880) |
3 |
M4 × 6 mm Pan Head Screw (PN 35871) |
4 |
3.5 mm Mono Jack (PN 35907) |
5 |
ATC Control Board (PN 35901) |
6 |
Meter Out Elbow 5-32 × 1-8 NPT (PN 35883) |
7 |
Air Manifold (PN 35884) |
8 |
Double Acting Solenoid 1-8 NPT (PN 35885) |
9 |
5-32 × 1-8 NPT Elbow (PN 35886) |
10 |
5-32 × 1-8 NPT Male Connector (PN 35887) |
11 |
Muffler (PN 35888) |
12 |
Check Valve In Line |
13 |
10-32 × 1/4 Push Connector (PN 32169) |
14 |
1-4 NPT Hex Plug (PN 35890) |
15 |
Air Isolator Baffle (PN 35891) |
16 |
1-8 NPT Hex Plug (PN 35892) |
17 |
M3 × 30 mm Pan Head Screw (PN 35895) |
18 |
M3 × 4 mm Pan Head Screw (PN 35903) |
19 |
O-Ring (PN 35914) |
20 |
3-8 NPT Conduit Terminator (PN 35896) |
21 |
Cam Tilt Adjuster Standoff (PN 35911) |
22 |
Length Adjuster Standoff (PN 35833) |
23 |
M5 × 40 mm Flat-Head Screw (PN 35917) |
24 |
M5 × 40 mm Pan Head Screw (PN 35846) |
25 |
Hall Effect Sensor Assembly, 10 mm Serial #0 - 60 (PN 35867) |
26 |
Hall Effect Sensor Assembly, 8 mm Serial #61+ (PN 35866) |
27 |
Stepper Driver (PN 32793) |
28 |
M4 Hex Nut (PN 35889) |
29 |
Flex Cable Retainer – 1/4 NPT (PN 32139) |
30 |
M4 × 12 mm Flat-Head Screw |
To view a PDF version of your manual, go to Tormach document TD10487.
If you have additional questions, we can help. Create a support ticket with Tormach Technical Support at tormach.com/how-to-submit-a-support-ticket for guidance on how to proceed.